做了个话放,给大家伙得瑟得瑟
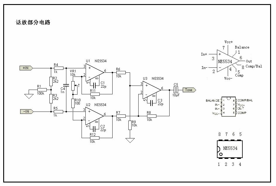
查询了N多网站,最后选定用“发烧运算皇”NE55系列制作。以下是设计图纸。


开工




按盒子

测试
装盒

完毕
效果比较满意,打算把头也换了。
上次的头和原厂头
计划更换的头

五流歌手唱个歌够用了,纯属自娱自乐,谢谢观赏!
文章目录
查询了N多网站,最后选定用“发烧运算皇”NE55系列制作。以下是设计图纸。


开工




按盒子

测试
装盒

完毕
效果比较满意,打算把头也换了。
上次的头和原厂头
计划更换的头

五流歌手唱个歌够用了,纯属自娱自乐,谢谢观赏!