广播发烧网

7600GR针对DRM应用中频引出摩机

author
·
2374
0

寻找一个出口儿比较费脑筋,也是俺迟迟下不了狠心的原因。

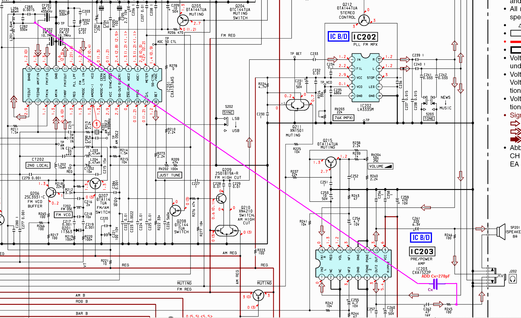
链接点击打开连接是DRM官方网站的若干摩机范例,其中有对7600GR开刀的,但是不够爽:一是废掉了Line out,总是感觉若有所失;二是这家伙没有加机内隔直电容,而那个接入点是有2.9V直流电位的,不太稳妥。机外附加变频模块他加入了带宽较大的455kHz陶瓷滤波器,有好处,不过如果有这东西在,隔直后并在音频上出就是了,隔直电容选小点,减小对原中频的影响。

俺弄那个简陋的附加变频器暂没用陶瓷滤波器之类带通,NE602这东西的端口隔离度不怎么样,7600GR的Line out口总是有解调音频输出,所以与音频并着从Line out口出不行。

原理说明:
从耳机口出,用的时候把音量打死,信号热端只用内芯(左声道)。加入Cx,俺用了个270pF,比划下455kHz下容抗别太小,免得负载太重影响接收通道工作。



PCB原图:


PCB修改位置图:
注意标注Cx位置原机是空位,切断“CUT”位置与C283连接铜箔,焊入Cx,找根细同轴缆,芯连Cx和R245对应端,外皮接地只要连“GND”点一端就行了。


收DRM用的时候GR音量关死,立体声插头进GR耳机口,最内芯左声道拿中频,右声道不用,地要。试用效果还行,主要是对原机功能和性能都没啥影响。

文章目录

    评论 (0)